Appareil photo

Icône Android Camera HAL

La couche d'abstraction matérielle (HAL, Hardware Abstraction Layer) de l'appareil photo d'Android connecte les API du framework d'appareil photo de niveau supérieur dans Camera2 à votre pilote et matériel d'appareil photo sous-jacents. Le sous-système de caméras inclut des implémentations pour les composants du pipeline de caméras, tandis que la HAL de caméras fournit des interfaces à utiliser pour implémenter votre version de ces composants.

Architecture

La figure et la liste suivantes décrivent les composants HAL.

Architecture de l'appareil photo Android

Figure 1 : Architecture de l'appareil photo

framework d'application
 Au niveau du framework d'application se trouve le code de l'application, qui utilise l'API Camera2 pour interagir avec le matériel de l'appareil photo. En interne, ce code appelle les interfaces Binder correspondantes pour accéder au code natif qui interagit avec la caméra.
Aidl
L'interface Binder associée à CameraService se trouve dans frameworks/av/camera/aidl/android/hardware. Le code généré appelle le code natif de niveau inférieur pour accéder à la caméra physique et renvoie les données utilisées pour créer les objets CameraDevice et CameraCaptureSession au niveau du framework.
framework natif
Ce framework résidant dans frameworks/av/ fournit un équivalent natif aux classes CameraDevice et CameraCaptureSession. Consultez également la documentation de référence camera2 du NDK.
Interface IPC de liaison
L'interface Binder IPC facilite la communication au-delà des limites des processus. Plusieurs classes de binder de caméras se trouvent dans le répertoire frameworks/av/camera/camera/aidl/android/hardware et appellent le service de caméras. ICameraService est l'interface du service de caméras ; ICameraDeviceUser est l'interface d'un appareil photo spécifique ouvert ; ICameraServiceListener et ICameraDeviceCallbacks sont les rappels CameraService et CameraDevice respectifs du framework d'application.
service de caméras
Le service de l'appareil photo, situé dans frameworks/av/services/camera/libcameraservice/CameraService.cpp, est le code qui interagit avec la HAL.
HAL
La couche d'abstraction matérielle définit l'interface standard que le service de caméras appelle et que vous devez implémenter pour que votre matériel de caméras fonctionne correctement.

Implémenter la HAL

La HAL se situe entre le pilote de la caméra et le framework Android de niveau supérieur. Elle définit une interface que vous devez implémenter pour que les applications puissent faire fonctionner correctement le matériel de la caméra. Les interfaces HIDL pour la HAL de l'appareil photo sont définies dans hardware/interfaces/camera.

Un HAL binderisé typique doit implémenter les interfaces HIDL suivantes :

Des implémentations HIDL de référence sont disponibles pour CameraProvider.cpp, CameraDevice.cpp et CameraDeviceSession.cpp. L'implémentation encapsule les anciens HAL qui utilisent encore l'ancienne API. À partir d'Android 8.0, les implémentations Camera HAL doivent utiliser l'API HIDL. L'utilisation de l'ancienne interface n'est pas prise en charge.

Validation des entrées

Étant donné que la HAL a accès à des ressources différentes de celles du service de caméras, la limite entre les deux est considérée comme une limite de sécurité. Cela signifie que les paramètres transmis par le service de caméras sont considérés comme non fiables et non sécurisés. Pour éviter les failles de sécurité qui permettent aux pirates informatiques d'escalader les privilèges ou d'accéder à des données auxquelles ils ne sont pas censés avoir accès, la HAL de l'appareil photo doit valider les paramètres transmis par le service de l'appareil photo à la HAL. Cela inclut la vérification que les valeurs de longueur du tampon se trouvent dans les plages autorisées et la désinfection des paramètres avant utilisation et avant de les transmettre aux pilotes matériels ou du noyau.

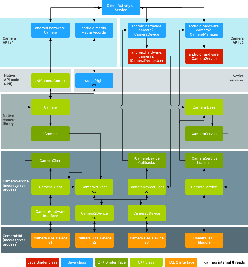
Anciens composants HAL

Cette section décrit l'architecture des anciens composants HAL et explique comment implémenter le HAL. Les implémentations de la couche HAL de l'appareil photo sur Android 8.0 et versions ultérieures doivent utiliser l'API HIDL décrite ci-dessus.

Architecture (ancienne version)

La figure et la liste suivantes décrivent les anciens composants HAL de l'appareil photo.

Architecture de l'appareil photo Android

Figure 2. Ancienne architecture de caméras

framework d'application
Au niveau du framework d'application se trouve le code de l'application, qui utilise l'API  android.hardware.Camera pour interagir avec le matériel de l'appareil photo. En interne, ce code appelle une classe glue JNI correspondante pour accéder au code natif qui interagit avec la caméra.
JNI
Le code JNI associé à android.hardware.Camera se trouve dans frameworks/base/core/jni/android_hardware_Camera.cpp. Ce code appelle le code natif de niveau inférieur pour accéder à la caméra physique et renvoie les données utilisées pour créer l'objet android.hardware.Camera au niveau du framework.
framework natif
Le framework natif défini dans frameworks/av/camera/Camera.cpp fournit un équivalent natif à la classe android.hardware.Camera. Cette classe appelle les proxys de binder IPC pour obtenir l'accès au service de l'appareil photo.
Proxys IPC Binder
Les proxys de binder IPC facilitent la communication au-delà des limites de processus. Le répertoire frameworks/av/camera contient trois classes de binder de caméras qui appellent le service de caméras. ICameraService est l'interface du service de caméras, ICamera est l'interface d'un appareil photo spécifique ouvert et ICameraClient est l'interface de l'appareil vers le framework d'application.
service de caméras
Le service de l'appareil photo, situé dans frameworks/av/services/camera/libcameraservice/CameraService.cpp, est le code qui interagit avec la HAL.
HAL
La couche d'abstraction matérielle définit l'interface standard que le service de caméras appelle et que vous devez implémenter pour que votre matériel de caméras fonctionne correctement.
pilote du noyau
Le pilote de la caméra interagit avec le matériel de la caméra et votre implémentation de la HAL. La caméra et le pilote doivent être compatibles avec les formats d'image YV12 et NV21 pour permettre la prévisualisation de l'image de la caméra sur l'écran et l'enregistrement vidéo.

Implémenter la couche d'abstraction du matériel (ancienne méthode)

La HAL se situe entre le pilote de la caméra et le framework Android de niveau supérieur. Elle définit une interface que vous devez implémenter pour que les applications puissent faire fonctionner correctement le matériel de la caméra. L'interface HAL est définie dans les fichiers d'en-tête hardware/libhardware/include/hardware/camera.h et hardware/libhardware/include/hardware/camera_common.h.

camera_common.h définit camera_module, une structure standard permettant d'obtenir des informations générales sur la caméra, telles que son ID et les propriétés communes à toutes les caméras (c'est-à-dire si elle est orientée vers l'avant ou vers l'arrière).

camera.h contient le code qui correspond à android.hardware.Camera. Ce fichier d'en-tête déclare une structure camera_device qui contient à son tour une structure camera_device_ops avec des pointeurs vers les fonctions qui implémentent l'interface HAL. Pour obtenir de la documentation sur les paramètres de caméra que les développeurs peuvent définir, consultez frameworks/av/include/camera/CameraParameters.h. Ces paramètres sont définis avec la fonction pointée par int (*set_parameters)(struct camera_device *, const char *parms) dans la HAL.

Pour obtenir un exemple d'implémentation HAL, consultez l'implémentation pour le Galaxy Nexus HAL dans hardware/ti/omap4xxx/camera.

Configurer la bibliothèque partagée

Configurez le système de compilation Android pour qu'il empaquète correctement l'implémentation HAL dans une bibliothèque partagée et la copie à l'emplacement approprié en créant un fichier Android.mk :

  1. Créez un répertoire device/<company_name>/<device_name>/camera pour contenir les fichiers sources de votre bibliothèque.
  2. Créez un fichier Android.mk pour compiler la bibliothèque partagée. Assurez-vous que le fichier makefile contient les lignes suivantes :
    LOCAL_MODULE := camera.<device_name>
    LOCAL_MODULE_RELATIVE_PATH := hw
    

    Votre bibliothèque doit être nommée camera.<device_name> (.so est ajouté automatiquement) pour qu'Android puisse la charger correctement. Pour voir un exemple, consultez le fichier makefile de l'appareil photo Galaxy Nexus situé dans hardware/ti/omap4xxx/Android.mk.

  3. Spécifiez que votre appareil dispose de fonctionnalités de caméra en copiant les fichiers XML de fonctionnalité nécessaires dans le répertoire frameworks/native/data/etc avec le fichier makefile de votre appareil. Par exemple, pour indiquer que votre appareil dispose d'un flash et peut faire la mise au point automatique, ajoutez les lignes suivantes dans le fichier makefile <device>/<company_name>/<device_name>/device.mk de votre appareil :
    PRODUCT_COPY_FILES := \ ...
    
    PRODUCT_COPY_FILES += \
    frameworks/native/data/etc/android.hardware.camera.flash-autofocus.xml:system/etc/permissions/android.hardware.camera.flash-autofocus.xml \
    

    Pour obtenir un exemple de fichier make d'appareil, consultez device/samsung/tuna/device.mk.

  4. Déclarez les capacités de codec, de format et de résolution multimédias de votre caméra dans les fichiers XML device/<company_name>/<device_name>/media_profiles.xml et device/<company_name>/<device_name>/media_codecs.xml. Pour en savoir plus, consultez Exposer les codecs au framework.
  5. Ajoutez les lignes suivantes au fichier make device/<company_name>/<device_name>/device.mk de votre appareil pour copier les fichiers media_profiles.xml et media_codecs.xml à l'emplacement approprié :
    # media config xml file
    PRODUCT_COPY_FILES += \
        <device>/<company>/<device>/media_profiles.xml:system/etc/media_profiles.xml
    
    # media codec config xml file
    PRODUCT_COPY_FILES += \
        <device>/<company>/<device>/media_codecs.xml:system/etc/media_codecs.xml
    
  6. Pour inclure l'application Appareil photo dans l'image système de votre appareil, spécifiez-la dans la variable PRODUCT_PACKAGES du fichier makefile device/<company>/<device>/device.mk de votre appareil :
    PRODUCT_PACKAGES := \
    Gallery2 \
    ...