হ্যাপটিক ধ্রুবক এবং আদিমগুলি ভাইব্রেটর HAL দ্বারা সংজ্ঞায়িত করা হয় এবং অ্যান্ড্রয়েড ফ্রেমওয়ার্ক দ্বারা সর্বজনীন API-এ ম্যাপ করা হয়। আপনার ডিভাইস হ্যাপটিক্স বাস্তবায়নের জন্য ন্যূনতম প্রয়োজনীয়তা পূরণ করে কিনা তা নির্ধারণ করতে এই পরীক্ষাগুলি সম্পাদন করুন:

চিত্র 2. প্রভাব বাস্তবায়ন

চিত্র 3. আদিম বাস্তবায়ন
ধ্রুবক প্রয়োগ করুন
VibrationEffect- এ হ্যাপটিক ধ্রুবকগুলি VibrationEffect.createPredefined() এর মাধ্যমে বিকাশকারীরা ব্যবহার করতে পারেন। নিম্নলিখিত হ্যাপটিক ধ্রুবকগুলির বাস্তবায়ন অবস্থা পরীক্ষা করুন।
| হ্যাপটিক ধ্রুবক | অবস্থান এবং সারাংশ |
|---|---|
EFFECT_TICK , EFFECT_CLICK , EFFECT_HEAVY_CLICK , EFFECT_DOUBLE_CLICK | VibrationEffect ক্লাসVibrationEffect হ্যাপটিক ধ্রুবক ইনপুট ইভেন্টের কোনো ধারণা অন্তর্ভুক্ত করে না এবং কোনো UI উপাদান নেই। ধ্রুবকগুলির পরিবর্তে শক্তির স্তরের ধারণা অন্তর্ভুক্ত করা হয়, যেমন EFFECT_CLICK এবং EFFECT_HEAVY_CLICK , যাকে createPredefined() দ্বারা বলা হয়। |
পরবর্তীতে বর্ণিত বিকল্প কম্পনগুলি এমন ডিভাইসগুলিতে সঞ্চালিত হয় যেগুলি VibrationEffect ধ্রুবকগুলি প্রয়োগ করে না। এই ধরনের ডিভাইসগুলিতে সর্বোত্তম কার্য সম্পাদন করার জন্য এই কনফিগারেশনগুলি আপডেট করার পরামর্শ দেওয়া হয়।
EFFECT_CLICKVibrationEffect.createWaveformএবংframeworks/base/core/res/res/values/config.xml##config_virtualKeyVibePatternএ কনফিগার করা টাইমিং-এর সাহায্যে তৈরি করা ওয়েভফর্ম ভাইব্রেশন।EFFECT_HEAVY_CLICKVibrationEffect.createWaveformএবংframeworks/base/core/res/res/values/config.xml##config_longPressVibePatternএ কনফিগার করা টাইমিং-এর সাহায্যে তৈরি করা ওয়েভফর্ম ভাইব্রেশন।-
EFFECT_DOUBLE_CLICK
VibrationEffect.createWaveformএবং টাইমিং (0, 30, 100, 30) দিয়ে তৈরি করা ওয়েভফর্ম কম্পন।-
EFFECT_TICKVibrationEffect.createWaveformদিয়ে তৈরি ওয়েভফর্ম ভাইব্রেশন এবংframeworks/base/core/res/res/values/config.xml##config_clockTickVibePatternএ কনফিগার করা সময়।

চিত্র 4. প্রতিক্রিয়া ধ্রুবক বাস্তবায়ন
HapticFeedback কনস্ট্যান্ট-এ হ্যাপটিক ধ্রুবকগুলি বিকাশকারীরা View.performHapticFeedback() ) এর মাধ্যমে ব্যবহার করতে পারেন। নিম্নলিখিত পাবলিক প্রতিক্রিয়া ধ্রুবকগুলির স্থিতি পরীক্ষা করুন।
| হ্যাপটিক ধ্রুবক | অবস্থান এবং সারাংশ |
|---|---|
CLOCK_TICK , CONTEXT_CLICK , KEYBOARD_PRESS , KEYBOARD_RELEASE , KEYBOARD_TAP , LONG_PRESS , TEXT_HANDLE_MOVE , VIRTUAL_KEY , VIRTUAL_KEY_RELEASE GESTURE_START CONFIRM , REJECT , GESTURE_END | HapticFeedbackConstants ক্লাসHapticFeedbackConstants কনস্ট্যান্ট-এ হ্যাপটিক ধ্রুবকগুলি নির্দিষ্ট UI উপাদানগুলির সাথে ইনপুট ইভেন্টে সহায়তা করে, যেমন KEYBOARD_PRESS এবং KEYBOARD_RELEASE , যাকে performHapticFeedback() দ্বারা বলা হয়। |
আদিম প্রয়োগ করুন
VibrationEffect.Composition এ Haptic primitives এর মাপযোগ্য তীব্রতা রয়েছে যা বিকাশকারীরা addPrimitive(int primitiveId, float scale, int delay) এর মাধ্যমে ব্যবহার করতে পারে। আদিমকে দুটি ভাগে ভাগ করা যায়:
সংক্ষিপ্ত আদিম: স্বল্প মেয়াদ সহ আদিম, সাধারণত 20 ms এর কম। এগুলো হল
CLICK,TICKএবংLOW_TICK।কিচিরমিচির আদিম: বিভিন্ন প্রশস্ততা এবং ফ্রিকোয়েন্সি সহ আদিম, সাধারণত সংক্ষিপ্ত আদিমদের তুলনায় দীর্ঘ সময়কাল সহ। এগুলি হল
SLOW_RISE,QUICK_RISE,QUCK_FALL,THUD, এবংSPIN৷
সংক্ষিপ্ত আদিম
কম্পনকারী মোটর আউটপুট ত্বরণ প্রোফাইল দ্বারা সংক্ষিপ্ত আদিম বর্ণনা করা যেতে পারে। ব্যবহৃত পরম ফ্রিকোয়েন্সি প্রতিটি আদিম জন্য পরিবর্তিত হয়, অ্যাকচুয়েটরের অনুরণন কম্পাঙ্কের উপর নির্ভর করে। হার্ডওয়্যার সেটআপ এবং আউটপুট পরিমাপের জন্য সরঞ্জাম সম্পর্কে আরও তথ্যের জন্য পরীক্ষার সরঞ্জাম সেট আপ করুন দেখুন।
সংক্ষিপ্ত কম্পনের জন্য একটি মূল্যবান মানের মেট্রিক হল পালস টু রিং রেশিও (PRR), চিত্র 5-এ দেখানো হয়েছে। PRR কে প্রধান পালসের মধ্যে অনুপাত হিসাবে সংজ্ঞায়িত করা হয়, যা সময়কাল উইন্ডোর ভিতরের সংকেত দ্বারা সংজ্ঞায়িত করা হয় যেখানে প্রশস্ততা পিক প্রশস্ততার 10% এ কমে যায় এবং যেখানে রিং দ্বারা রিং কমে যায়, সেখানে রিং-এর চিহ্নটি হ্রাস পায়। 10% শিখর প্রশস্ততা থেকে শিখর প্রশস্ততার 1% এর কম। PRR এর সূত্র হল:
PRR সম্পর্কে আরও তথ্যের জন্য, তরঙ্গরূপ বিশ্লেষণ দেখুন এবং ফলাফল বিশ্লেষণ এবং তুলনা করার বিষয়ে আরও তথ্যের জন্য, কর্মক্ষমতা মানচিত্র ব্যবহার করে ফলাফল তুলনা করুন দেখুন।

চিত্র 5. পালস থেকে রিং অনুপাতের সংজ্ঞা
একটি ব্যবহারকারীর ইনপুট প্রতিক্রিয়া হিসাবে সংক্ষিপ্ত আদিম প্রয়োগ করুন বা নরম টেক্সচার তৈরি করতে দীর্ঘ রচনাগুলিতে প্লে করা হয়। এর মানে হল যে তারা সাধারণত ঘন ঘন ট্রিগার হয় এবং দ্রুত ধারাবাহিকভাবে খেলা হয়। একটি একক ছোট আদিম এর অনুভূত তীব্রতা বৃহত্তর প্রভাব তীব্রতা যৌগ করতে পারে. এই কারণে, একটি বড় কম্পোজিশনের সাথে একটি একক টিক বা লো টিক আদিম ক্যালিব্রেট করুন, উদাহরণস্বরূপ, 100টি পরপর টিক।
আদিম ক্লিক করুন
ক্লিক আদিম একটি শক্তিশালী, খাস্তা প্রভাব সাধারণত একটি স্বল্প সময়ের মধ্যে সর্বাধিক আউটপুট পৌঁছানোর জন্য একটি ডিভাইসের অনুরণিত ফ্রিকোয়েন্সির কাছাকাছি কাজ করে। এটি অন্যান্য আদিমদের তুলনায় আরও শক্তিশালী এবং গভীর, সর্বোচ্চ তীব্রতায় পারফর্ম করে।
যদি পাওয়া যায়, মোটর ওভারড্রাইভ ব্যবহার করুন এবং শেষে সক্রিয় ব্রেকিং ব্যবহার করুন একটি ছোট মোটর বৃদ্ধি এবং পতনের সময় অর্জন করতে। কিছু মোটরের জন্য, সাইন ওয়েভের পরিবর্তে একটি বর্গাকার তরঙ্গ ব্যবহার করে দ্রুত ত্বরণ অর্জন করা যায়। চিত্র 6 আদিম ক্লিকের জন্য একটি উদাহরণ আউটপুট ত্বরণ প্রোফাইল দেখায়:

চিত্র 6. আদিম ক্লিকের জন্য আউটপুট ত্বরণ প্রোফাইলের উদাহরণ
| প্যারামিটার | নির্দেশিকা |
|---|---|
| সময়কাল | লক্ষ্য: 12 ms সীমা: <30 ms |
| পিক আউটপুট ত্বরণ | লক্ষ্য: 2 জি সীমা: > 1 গ্রাম |
| ফ্রিকোয়েন্সি | মোটামুটি অনুরণিত ফ্রিকোয়েন্সিতে |
আদিম টিক (হালকা টিক)
টিক আদিম হল একটি তীক্ষ্ণ, সংক্ষিপ্ত প্রভাব যা সাধারণত উচ্চতর ফ্রিকোয়েন্সি পরিসরে কাজ করে। এই আদিম একটি ছোট লেজ সঙ্গে একটি উচ্চ ফ্রিকোয়েন্সি একটি মাঝারি তীব্রতা ক্লিক হিসাবে বর্ণনা করা যেতে পারে. একই নির্দেশিকা মোটর ওভারড্রাইভ বা প্রাথমিক সূচনার জন্য একটি বর্গাকার তরঙ্গ ব্যবহার করে একটি সংক্ষিপ্ত উত্থান সময় অর্জনের জন্য প্রযোজ্য, এবং অফসেটে সক্রিয় ব্রেকিং। চিত্র 7 টিক আদিম জন্য একটি উদাহরণ আউটপুট ত্বরণ প্রোফাইল দেখায়:

চিত্র 7. টিক আদিম জন্য আউটপুট ত্বরণ প্রোফাইলের উদাহরণ
| প্যারামিটার | নির্দেশিকা |
|---|---|
| সময়কাল | লক্ষ্য: 5 ms সীমা: <20 ms |
| পিক আউটপুট ত্বরণ | লক্ষ্য: সীমা: 0.5 জি এবং 1 জি এর মধ্যে |
| ফ্রিকোয়েন্সি | লক্ষ্য: 2x অনুরণিত ফ্রিকোয়েন্সি সীমা: <500 Hz |
নিম্ন টিক আদিম
নিম্ন টিক আদিম হল একটি হালকা টিক-এর একটি নরম, দুর্বল সংস্করণ, যা প্রভাবকে আরও বেশি শরীর প্রদান করার জন্য কম ফ্রিকোয়েন্সি পরিসরে কাজ করে। এই আদিমকে নিম্ন ফ্রিকোয়েন্সিতে একটি মাঝারি তীব্রতার ক্লিক হিসাবেও বর্ণনা করা যেতে পারে, যা গতিশীল প্রতিক্রিয়ার জন্য পুনরাবৃত্তিমূলকভাবে ব্যবহার করার উদ্দেশ্যে। প্রাথমিক সূচনার জন্য মোটর ওভারড্রাইভ বা বর্গাকার তরঙ্গ ব্যবহার করে স্বল্প বৃদ্ধির সময় অর্জনের জন্য একই নির্দেশিকা প্রযোজ্য। চিত্র 8 নিম্ন টিক আদিম জন্য একটি উদাহরণ আউটপুট ত্বরণ প্রোফাইল দেখায়:

চিত্র 8. নিম্ন টিক আদিম জন্য আউটপুট ত্বরণ প্রোফাইলের উদাহরণ
| প্যারামিটার | নির্দেশিকা |
|---|---|
| সময়কাল | লক্ষ্য: 12 ms সীমা: <30 ms |
| পিক আউটপুট ত্বরণ | লক্ষ্য: একটি সীমা: 0.2 G এবং 0.5 G এর মধ্যে |
| ফ্রিকোয়েন্সি | লক্ষ্য: 2/3 অনুরণিত ফ্রিকোয়েন্সি সীমা: <100 Hz |
কিচিরমিচির আদিম
ভোল্টেজ স্তর এবং কম্পন ফ্রিকোয়েন্সি জন্য ইনপুট সংকেত দ্বারা চির্প আদিম বর্ণনা করা যেতে পারে। মোটর যে ত্বরণ বিভিন্ন ফ্রিকোয়েন্সি রেঞ্জে আউটপুট করতে সক্ষম তা অ্যাকুয়েটরের ফ্রিকোয়েন্সি প্রতিক্রিয়া বক্ররেখার উপর নির্ভর করে পরিবর্তিত হয়। ফ্রিকোয়েন্সি রেঞ্জ এবং ভোল্টেজের মাত্রা প্রতি ডিভাইসের ভিত্তিতে সামঞ্জস্য করা প্রয়োজন।
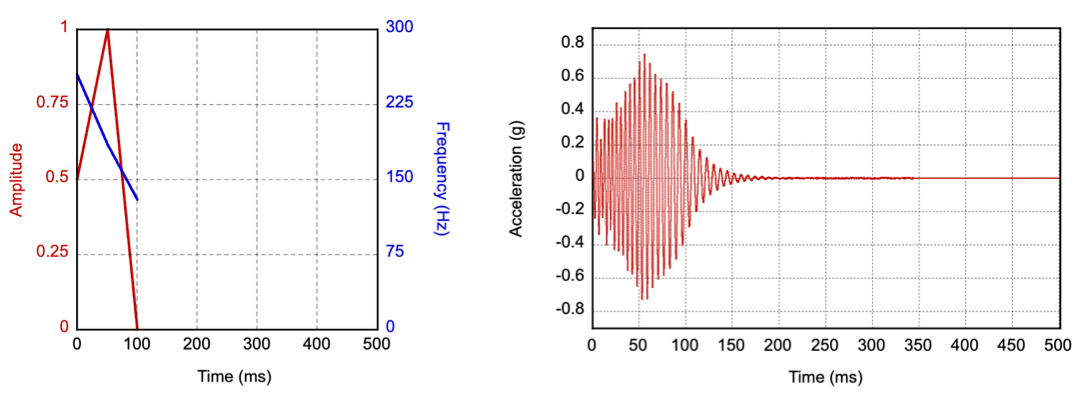
ধীরে ধীরে উত্থান আদিম
ধীর বৃদ্ধি হল একটি ধীর প্রশস্ততা এবং ফ্রিকোয়েন্সি ঝাড়ু দিয়ে উপরের দিকে নরম সূচনা এবং সুইপ জুড়ে ধারাবাহিকভাবে কম্পনের তীব্রতা বৃদ্ধি করে। এটি অনুরণন বন্ধ করে এমন একটি নিম্ন ফ্রিকোয়েন্সি পরিসীমা ব্যবহার করে প্রশস্ততা এবং ফ্রিকোয়েন্সি উভয়েরই একটি ধারাবাহিক ঝাড়ু দ্বারা প্রয়োগ করা যেতে পারে। চিত্র 9 এই বাস্তবায়নের জন্য ইনপুট পরামিতি এবং একটি উদাহরণ আউটপুট ত্বরণ প্রোফাইল দেখায়। (লাল রেখাটি বাম দিকের প্রশস্ততা লেবেলগুলির সাথে মেলে এবং কম্পনের প্রশস্ততা সময়ের সাথে কীভাবে পরিবর্তিত হয় তা প্রতিনিধিত্ব করে৷ নীল রেখাটি ডানদিকের ফ্রিকোয়েন্সি লেবেলের সাথে মেলে এবং কম্পনের ফ্রিকোয়েন্সি সময়ের সাথে কীভাবে পরিবর্তিত হয় তা উপস্থাপন করে৷)

চিত্র 9. ইনপুট প্যারামিটার এবং আউটপুট ত্বরণ প্রোফাইলের উদাহরণ আদিম ধীর গতিতে
যদি মোটরের ফ্রিকোয়েন্সি রেসপন্স সীমিত হয় (এর রেজোন্যান্ট ফ্রিকোয়েন্সি থেকে যথেষ্ট শক্তিশালী নয়) তাহলে একটি বিকল্প বাস্তবায়ন হল রেজোন্যান্ট ফ্রিকোয়েন্সি 1/2x থেকে 1x পর্যন্ত সাইন সুইপ। মোটর অনুরণন শেষে সিগন্যাল শিখরে পৌঁছাতে অবদান রাখে।
| প্যারামিটার | নির্দেশিকা |
|---|---|
| সময়কাল | লক্ষ্য: 500 ms সহনশীলতা: 20 ms |
| পিক আউটপুট ত্বরণ | লক্ষ্য: 0.5 গ্রাম সীমা: 0.5 জি এবং 1 জি এর মধ্যে |
| ফ্রিকোয়েন্সি | লক্ষ্য: অনুরণিত কম্পাঙ্কের 1/2 থেকে 2/3 বিকল্প: অনুরণিত ফ্রিকোয়েন্সি থেকে 1/2 |
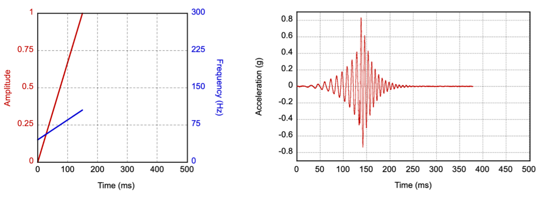
দ্রুত উত্থান আদিম
দ্রুত উত্থান হল একটি দ্রুত প্রশস্ততা এবং ফ্রিকোয়েন্সি ঝাড়ু ঊর্ধ্বগামী নরম সূচনা এবং সুইপ জুড়ে ধারাবাহিকভাবে কম্পনের তীব্রতা বৃদ্ধি করে। আউটপুট ত্বরণ এবং কম্পন ফ্রিকোয়েন্সি লক্ষ্যগুলি ধীর বৃদ্ধির আদিম হিসাবে একই হওয়া উচিত, একটি সংক্ষিপ্ত সময়ের মধ্যে অর্জিত। চিত্র 10 কম্পন ইনপুট পরামিতি এবং একটি উদাহরণ আউটপুট ত্বরণ প্রোফাইল দেখায় আদিম ধীর বৃদ্ধির জন্য। (লাল রেখাটি বাম দিকের প্রশস্ততা লেবেলগুলির সাথে মেলে এবং কম্পনের প্রশস্ততা সময়ের সাথে কীভাবে পরিবর্তিত হয় তা প্রতিনিধিত্ব করে৷ নীল রেখাটি ডানদিকের ফ্রিকোয়েন্সি লেবেলের সাথে মেলে এবং কম্পনের ফ্রিকোয়েন্সি সময়ের সাথে কীভাবে পরিবর্তিত হয় তা উপস্থাপন করে৷)

চিত্র 10. আদিম দ্রুত বৃদ্ধির জন্য ইনপুট প্যারামিটার এবং আউটপুট ত্বরণ প্রোফাইলের উদাহরণ
| প্যারামিটার | নির্দেশিকা |
|---|---|
| সময়কাল | লক্ষ্য: 150 ms সহনশীলতা: 20 ms |
| পিক আউটপুট ত্বরণ | লক্ষ্য: সীমা: |
| ফ্রিকোয়েন্সি | লক্ষ্য: বিকল্প: |
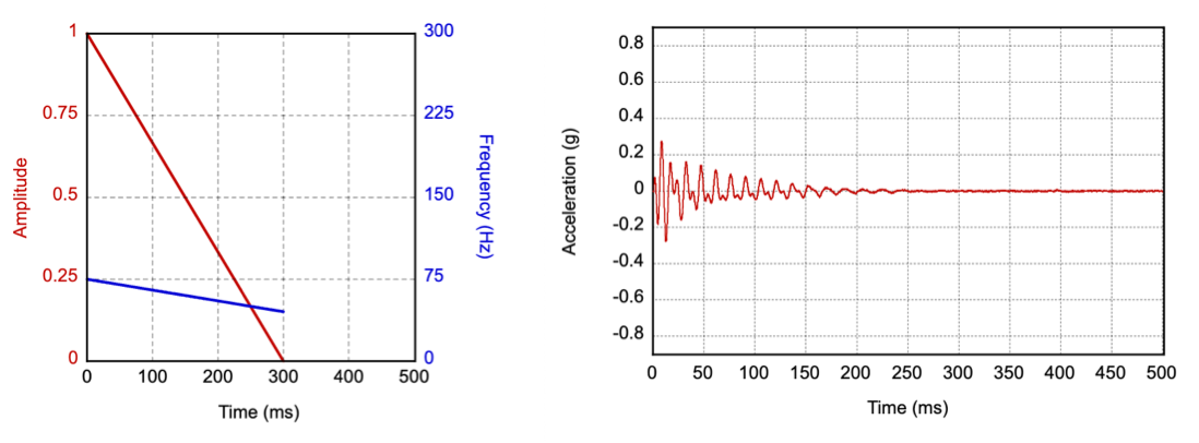
দ্রুত পতন আদিম
দ্রুত পতন হল একটি দ্রুত প্রশস্ততা এবং ফ্রিকোয়েন্সি নিম্নগামী সুইপ এবং একটি নরম সূচনা। আপনি উচ্চতর ফ্রিকোয়েন্সি স্টার্ট পয়েন্ট হিসাবে ব্যবহার করতে পারেন যখন মোটর সর্বোচ্চ আউটপুট ত্বরণে পৌঁছানোর জন্য র্যাম্পিং করে। ফ্রিকোয়েন্সি ক্রমাগতভাবে ঝাড়ু জুড়ে হ্রাস করা উচিত, এমনকি বৃদ্ধির সময়ও। চিত্র 11 এই বাস্তবায়নের জন্য ইনপুট পরামিতি এবং একটি উদাহরণ আউটপুট ত্বরণ প্রোফাইল দেখায়। (লাল রেখাটি বাম দিকের প্রশস্ততা লেবেলগুলির সাথে মেলে এবং কম্পনের প্রশস্ততা সময়ের সাথে কীভাবে পরিবর্তিত হয় তা প্রতিনিধিত্ব করে৷ নীল রেখাটি ডানদিকের ফ্রিকোয়েন্সি লেবেলের সাথে মেলে এবং কম্পনের ফ্রিকোয়েন্সি সময়ের সাথে কীভাবে পরিবর্তিত হয় তা উপস্থাপন করে৷)

চিত্র 11. প্রাথমিক পতনের জন্য ইনপুট প্যারামিটার এবং আউটপুট ত্বরণ প্রোফাইলের উদাহরণ
| প্যারামিটার | নির্দেশিকা |
|---|---|
| সময়কাল | লক্ষ্য: 100 ms সহনশীলতা: 20 ms |
| পিক আউটপুট ত্বরণ | লক্ষ্য: 1 জি সীমা: 0.5 G এবং 2 G এর মধ্যে |
| ফ্রিকোয়েন্সি | লক্ষ্য: 2x থেকে 1x অনুরণিত ফ্রিকোয়েন্সি |
থুড আদিম
থুড হল একটি থমথমে, নিচু, পর্কসিভ প্রভাব যা ফাঁপা কাঠে ঠক্ঠক্ শব্দের শারীরিক সংবেদনকে অনুকরণ করে। এই আদিম একটি কম ফ্রিকোয়েন্সি পরিসরে কাজ করে, নিম্ন টিক প্রিমিটিভের মতো, প্রভাবকে আরও শরীর প্রদান করতে। আপনি একটি প্রশস্ততা এবং ফ্রিকোয়েন্সি নিম্নগামী সুইপ হিসাবে একটি নিম্ন ফ্রিকোয়েন্সি পরিসরে (প্রধানত 100 Hz-এর কম) থুড আদিম প্রয়োগ করতে পারেন। চিত্র 12 এই বাস্তবায়নের জন্য ইনপুট প্যারামিটার এবং একটি উদাহরণ আউটপুট ত্বরণ প্রোফাইল দেখায়। (লাল রেখাটি বাম দিকের প্রশস্ততা লেবেলগুলির সাথে মেলে এবং কম্পনের প্রশস্ততা সময়ের সাথে কীভাবে পরিবর্তিত হয় তা প্রতিনিধিত্ব করে৷ নীল রেখাটি ডানদিকের ফ্রিকোয়েন্সি লেবেলের সাথে মেলে এবং কম্পনের ফ্রিকোয়েন্সি সময়ের সাথে কীভাবে পরিবর্তিত হয় তা উপস্থাপন করে৷)

চিত্র 12. ইনপুট পরামিতি এবং থুড আদিম জন্য আউটপুট ত্বরণ প্রোফাইলের উদাহরণ
যদি মোটরের ফ্রিকোয়েন্সি প্রতিক্রিয়া সীমিত হয় তবে একটি বিকল্প বাস্তবায়ন হল অনুরণন ফ্রিকোয়েন্সিতে একটি সম্পূর্ণ তীব্রতা ড্রাইভ সংকেত দিয়ে শুরু করা এবং সর্বনিম্ন সম্ভাব্য ফ্রিকোয়েন্সিতে নেমে যাওয়া যা এখনও উপলব্ধি করা যায়। এই পদ্ধতির জন্য কম্পন অনুভূত হওয়ার জন্য নিম্ন ফ্রিকোয়েন্সিতে ড্রাইভ সংকেত তীব্রতা বৃদ্ধির প্রয়োজন হতে পারে।
| প্যারামিটার | নির্দেশিকা |
|---|---|
| সময়কাল | লক্ষ্য: 300 ms সহনশীলতা: 20 ms |
| পিক আউটপুট ত্বরণ | লক্ষ্য: 0.25 জি সীমা: 0.2 G এবং 0.5 G এর মধ্যে |
| ফ্রিকোয়েন্সি | লক্ষ্য: অনুরণিত কম্পাঙ্কের 1/2 থেকে 1/3 বিকল্প: অনুরণিত কম্পাঙ্কের 1x থেকে 1/2 |
স্পিন আদিম
স্পিন কেন্দ্রে সামান্য উচ্চারণ সহ দ্রুত আপ এবং ডাউন ঘূর্ণনের গতিবেগকে অনুকরণ করে। স্পিনটি প্রশস্ততা এবং ফ্রিকোয়েন্সিকে স্বাধীনভাবে, বিপরীত দিকে এবং বিপরীত গতি দ্বারা অনুসরণ করে প্রয়োগ করা যেতে পারে। কম ফ্রিকোয়েন্সি পরিসীমা ব্যবহার করা গুরুত্বপূর্ণ (100 Hz-এর চেয়ে কম)। চিত্র 13 এই বাস্তবায়নের জন্য ইনপুট প্যারামিটার এবং একটি উদাহরণ আউটপুট ত্বরণ প্রোফাইল দেখায়। (লাল রেখাটি বাম দিকের প্রশস্ততা লেবেলগুলির সাথে মেলে এবং কম্পনের প্রশস্ততা সময়ের সাথে কীভাবে পরিবর্তিত হয় তা প্রতিনিধিত্ব করে৷ নীল রেখাটি ডানদিকের ফ্রিকোয়েন্সি লেবেলের সাথে মেলে এবং কম্পনের ফ্রিকোয়েন্সি সময়ের সাথে কীভাবে পরিবর্তিত হয় তা উপস্থাপন করে৷)
স্পিনিং এবং অস্থির সংবেদন অর্জনের জন্য আমরা সুপারিশ করেছি যে স্পিন প্রাইমিটিভকে পরপর দুবার বা কম্পোজিশনে তিনবার বলা হয়।
যদি মোটরের ফ্রিকোয়েন্সি রেসপন্স সীমিত হয়, তাহলে একটি বিকল্প বাস্তবায়ন হল রেজোন্যান্ট ফ্রিকোয়েন্সি এবং পিছনে 1/2x থেকে 1x পর্যন্ত দ্রুত সাইন সুইপ করা। মোটর অনুরণন স্বয়ংক্রিয়ভাবে সংকেতকে মাঝখানে একটি উচ্চারণ দেয়।

চিত্র 13. ইনপুট প্যারামিটার এবং স্পিন আদিম জন্য আউটপুট ত্বরণ প্রোফাইলের উদাহরণ
| প্যারামিটার | নির্দেশিকা |
|---|---|
| সময়কাল | লক্ষ্য: 150 ms সহনশীলতা: 20 ms |
| পিক আউটপুট ত্বরণ | লক্ষ্য: 0.5 গ্রাম সীমা: 0.25 G এবং 0.75 G এর মধ্যে |
| ফ্রিকোয়েন্সি | লক্ষ্য: 2/3 থেকে 1/3, তারপরে অনুরণিত ফ্রিকোয়েন্সির 1/2-এ ফিরে যান বিকল্প: 2/3 থেকে 1x, তারপরে অনুরণিত ফ্রিকোয়েন্সির 1/2-এ ফিরে যান |